Instance Verification Kit (IVK)
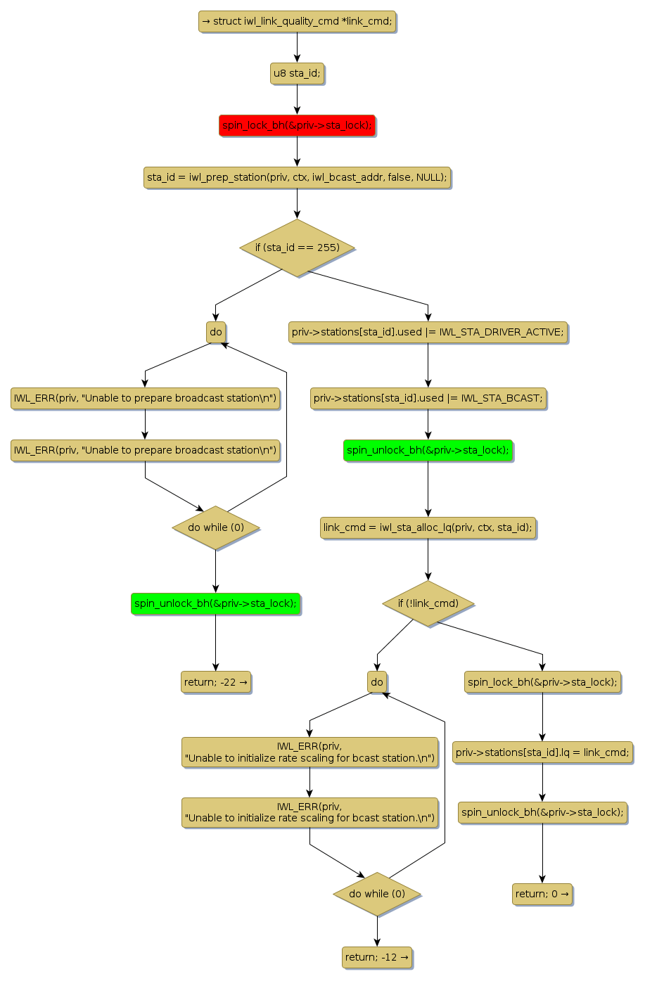
spin lock @ [35939+30+/linux-3.19-rc1/drivers/net/wireless/iwlwifi/dvm/sta.c]
Instance Signature: sta_lock
|
The Matching Pair Graph:
|
|
Function Name
|
Control Flow Graph (CFG)
|
Events Flow Graph (EFG)
|
Source Correspondence
|
|
iwlagn_alloc_bcast_station
|
|
|
[35793+26+/linux-3.19-rc1/drivers/net/wireless/iwlwifi/dvm/sta.c]
|